新闻动态
- 2021-01-07陵水 17-2 气田开发工程项目 救生艇/艇架信息一览表
- 2020-08-15培 训 通 知
- 2020-03-02江苏佼燕高速救助艇艇架取得EC证书
- 2019-11-15DNV • GL与佼燕签署remote survey检验服务授权协议
- 2018-05-262018年第1期救生艇/吊艇架服务培训
时博官方网站_时博shibo(中国)
时博官方网站_时博shibo(中国)
我的位置:时博官方网站_时博shibo(中国) > 时博官方网站_时博shibo(中国)
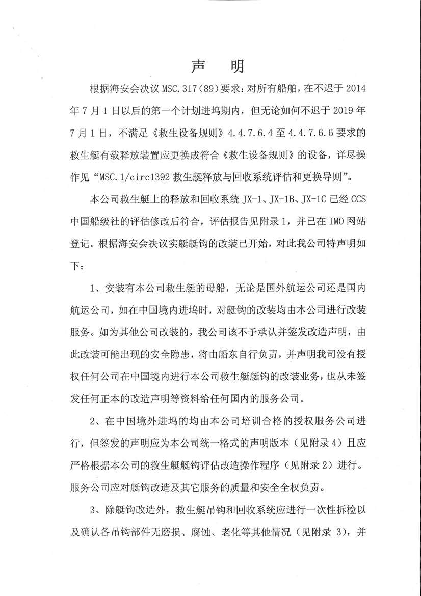
关于MSC.317(89)救生艇吊钩改造的声明
近期,发现国内存在一些服务公司为牟取私利,置船员生命安全于不顾,未经我公司专业培训和认可,擅自对我公司(时博官方网站_时博shibo(中国) /江阴新江玻璃钢有限公司)生产的救生艇设备进行救生艇吊钩改造,同时签发伪造的声明,因此引起了重大的安全事故.重要提示:时博官方网站_时博shibo(中国) (江阴新江玻璃钢有限公司)对一切未经本公司专业培训和认可的服务商提供的对本公司产品的所有服务不承担任何责任,并保留对其追究法律责任的权利.
我司于2014年7月1日已发布过声明,现再次郑重声明如下,希望广大用户朋友本着对船员生命负责,注重安全的原则,谨慎选择救生艇设备服务商.


附录1:CCS船级社对现有艇钩系统的评估报告 示例1




附录2:救生艇艇钩评估改造操作程序











附录3:艇钩拆检记录表


附录4:改装符合声明
| 发布时间:2016.06.20 点击次数:











